දැක්ම

“ සෞභාග්යයමත් පළාතක් උදෙසා තිරසාර වර්ධනයක්”


මෙහෙවර

“දායකත්වය දක්වන සියළු පාර්ශවයන්ගේ ගුණාත්මක හා ඵලදායී ප්රණවේශයන් සමඟ, ප්රශතිපත්ති සම්පාදනය සහ ක්රි‍යාත්මක කිරිම තුළින් පළාතේ තිරසර සංවර්ධනය ලඟා කර ගැනීම ”

අරමුණු

  1. පළාතේ සමූපකාර සංවර්ධන ඉලක්ක ළඟා කරගැනීම.
  2.  පළාතේ ඉඩම් වර්ධනයට අදාළ සංවර්ධන ඉලක්ක ළඟා කර ගැනීම.
  3. පළාතේ අඩු ආදායම්ලාභී විදුලි පහසුකම් නොමැති ප්‍රජාව   
  4. පළාතේ ක්‍රීඩාව ඉහල නැංවීම හා ක්‍රියාශීලී සෞඛ්‍ය සම්පන්න පරපුරක්  බිහි කිරීම   
  5. පළාතේ සංස්කෘතික කටයුතු  වර්ධනය හා සුරක්ෂිත කිරීමට අදාළව වැඩසටහන් ක්‍රියාත්මකකිරීම.
  1. රාජ්‍ය නිලධාරීන් සඳහා  තොරතුරු තාක්ෂණ දැනුම  ඉහළ නැංවීම.
  1.   සමූපකාර ක්ෂේත්‍රය , ඉඩම් ක්ෂේත්‍රය ,විදුලිබල හා බලශක්ති සහ ක්‍රීඩා හා සංස්කෘතික කටයුතු ඇතුළුව සියලු අංශවල සංවර්ධනය හා ආයතනික ඵලදායිතාව ඉහල නැංවීම.

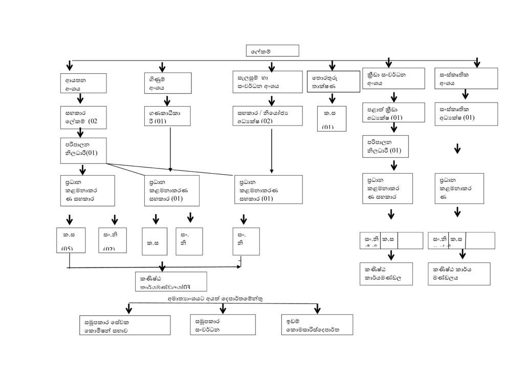
අමාත්‍යංශයේ සංවිධාන සටහන